建立自己的日常護膚絕非易事,畢竟「別人的蜜糖可能是你的毒藥」。想找到適合的保養品,就算瀏覽無數保養品推薦文章,也不能保障產品的效果適不適合自己。

這時候你可以試試看玩美彩妝全新推出的 【AI 美容專員】。它以對話式互動的方式,根據你的膚質與需求提供個人化建議,還能透過手機鏡頭直接進行 AI 肌膚檢測。
無論何時何地,都能輕鬆了解自己的膚況,不受時間與金錢的限制,隨時掌握最真實的肌膚狀態。
我是哪種膚質?4 大膚質分類及自我檢測方法
想購買膚況產品,帶走進藥妝店各種不同膚質的產品讓你眼花撩亂嗎?每個人的膚質都不盡相同,因此購買產品前除了上網爬文外,了解自己的膚質也是一個重要的課題!
目前醫學上對肌膚「類型」的定義,並沒有一致或明確的說法,但一般人還是從臉上的出油狀況和分布,大致區分自己的膚質:
- 清水洗臉:用清水洗臉,不要使用帶有泡沫的臉部清潔產品
- 等待30分鐘:不要在臉上塗抹任何護膚品,等待皮膚自然回復到原來的狀態
- 觀察臉部:觀察 T 字部位和兩頰的狀態
| 乾性 | 中性 | 油性 | 混合型 | |
| T 字部位 | 乾燥 | 柔嫩 | 明顯出油 | 出油 |
| 臉頰 | 乾燥 | 柔嫩 | 油膩感 | 乾燥 |
對照以上表格,即可大致了解自己的肌膚屬於哪種分類。
如果你還想了解自己個別的肌膚含水度、泛紅、出油等問題嚴重程度,不妨試試看在家用玩美彩妝肌膚檢測App!
膚質檢測 App 三步驟輕鬆分析膚質狀況、肌膚問題
想了解自己的膚況,卻因為忙碌、交通不便或預算有限而遲遲沒時間前往百貨專櫃嗎?
現在不用再煩惱!玩美彩妝全新推出的 【 AI 美容專員 】,是一款專為個人膚質、膚色與妝容需求打造的智慧型聊天助理。
這位 AI 美容專員不僅透過醫學驗證的 AI 技術,能精準分析膚況及 11 種常見肌膚問題,還能依照你的需求,提供化妝、保養、膚色分析、臉型診斷等個人化建議。
無論你是剛入門、害羞不擅與櫃姐互動的保養新手,還是經常嘗試卻屢屢踩雷的小資女孩、男孩,都能透過這個貼心又專業的 AI 助理,快速了解自己的肌膚狀況,找到最適合的保養與美妝方向,省時又省錢。
| 美容專員支援項目 | 說明 |
|---|---|
| 臉型分析 | AI 自動偵測臉部輪廓,快速判斷你的臉型(圓臉、方臉、瓜子臉等)。 |
| 妝容分析 | 依據五官比例與膚色特徵,提供最襯臉的妝容建議。 |
| 色彩鑑定 | 自動分析膚色與冷暖調,協助找出最適合的彩妝與服裝色系。 |
| 妝容建議 | 從底妝到眼妝一鍵推薦,讓整體妝感更自然協調。 |
| 髮型建議 | 根據臉型與五官比例,推薦最修飾的髮型與髮色。 |
| 文字修圖 | 支援 AI 指令修圖,只要輸入需求即可自動優化照片。 |
| 合成照片 | 支援透過文字和成多張照片、AI 場景生成與風格變換。 |
| 膚況分析 | AI 掃描膚況(毛孔、斑點、細紋),提供護膚方向建議。 |
💰 訂閱方案:
目前提供 7 天免費試用,讓你無負擔體驗完整功能。成為會員後可享有每日 30 次免費對話額度,隨時與 AI 美容專員互動。
正式訂閱方案約 NT$207/月,即可升級為 全方位尊享版服務,解鎖更多進階膚質分析與個人化保養建議。
1. 打開玩美彩妝,點擊首頁的「美容專員」

▲ 打開玩美彩妝,並點擊首頁的「美容專員」即可開始檢測。
2. 輸入膚質檢測提示詞

▲ 為了有更準確的膚質檢測結果,建議點選拍攝相片,讓 AI 立即診斷你的膚質狀況
3. 在充足光源下將臉置於鏡頭內三秒
▲ 只要在 App 指示下,在充足光源、正確的角度和距離,將臉置於鏡頭內三秒,即可分析你的膚質狀況並評分。
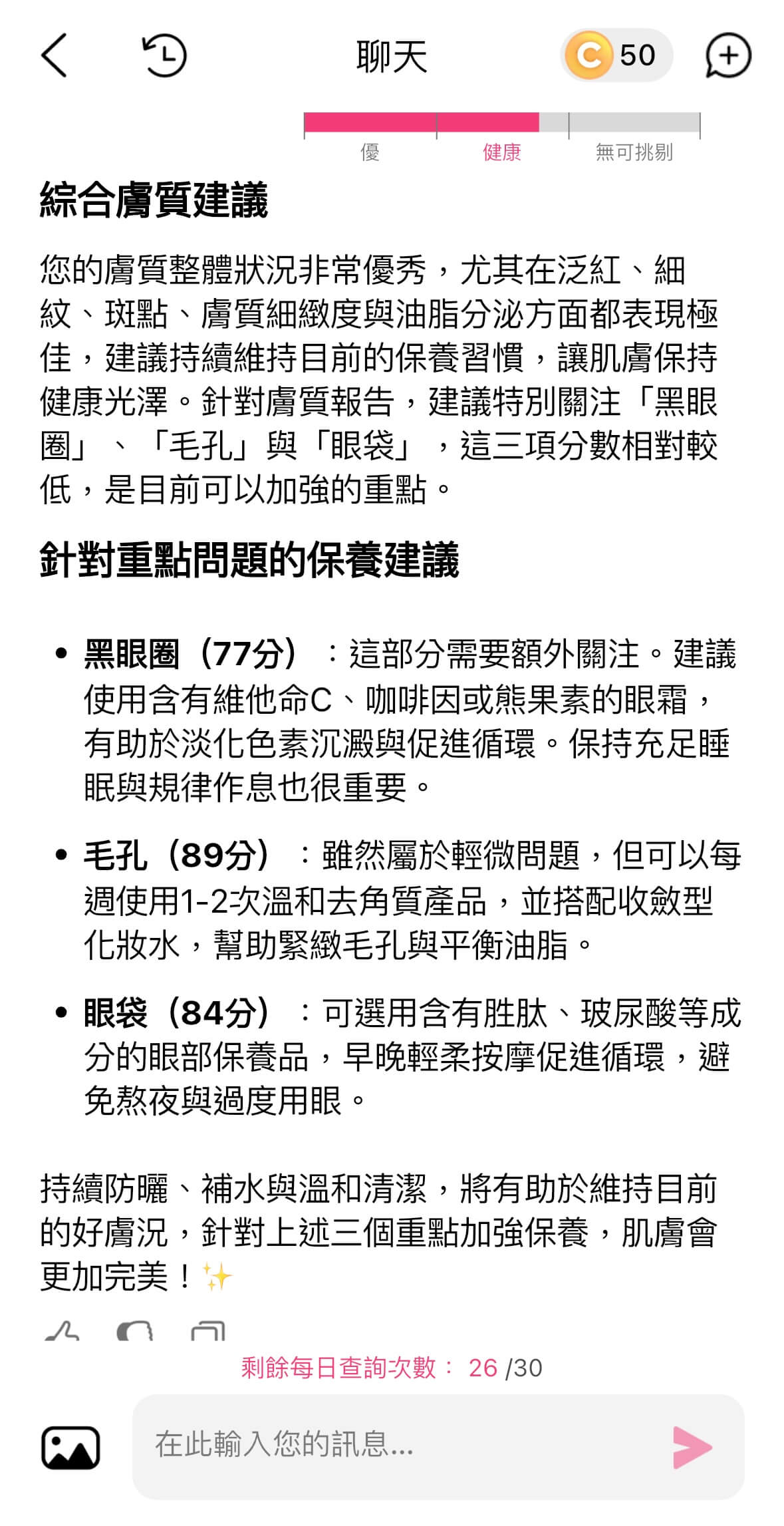
膚質檢測功能升級!分析膚質類別與 11 種肌膚狀況
玩美彩妝更新膚質檢測功能後,目前支援肌膚年齡分析外,還可以分析 11 種肌膚狀況!

▲ 分析結果包括膚質類型,及 11 種肌膚狀況。
向右滑動,可查看以下 11 種肌膚狀況分數(分數越高,代表該肌膚狀況越佳!):
- 整體膚況
- 斑點
- 皺紋
- 平滑度
- 黑眼圈
- 眼袋
- 泛紅
- 出油度
- 毛孔
- 肌膚保水度
- 透亮度
並且每種肌膚狀況,玩美彩妝會在你臉上標定瑕疵分布與種類,讓你能針對肌膚部位,制定保養策略!
免費 App 追蹤保養成效、提供簡單保養建議
完成肌膚檢測後,可按下「儲存膚質分析」,並登入臉書或電子郵件,即可將該膚質分析紀錄在手機內。


現在開始用玩美彩妝美容專員,並每日追蹤肌膚狀況吧 🧡
🔗 更多美容專員功能介紹:
肌膚檢測&保養 常見問題
免費膚質檢測哪裡做?
玩美彩妝最新功能「美容專員」是一款由台灣「玩美移動」公司推出的生成式對話 AI 工具,可免費體驗分析膚質,如肌膚保水度、出油度、毛孔、透亮度等 11 種肌膚狀況。目前資生堂、花王等品牌皆使用了玩美移動的 AI 膚質檢測技術,所以你可以放心診斷結果是非常準確的。
膚質有哪些分類?如何判斷自己的膚質?
膚質目前醫學上無一致或明確定的定義,但皮膚科主要歸類以下4種膚質:
- 乾性肌膚:皮膚缺乏水分,容易有脫皮、細紋、暗沉等問題
- 中性肌膚:水油平衡較好,皮膚細膩柔滑,沒有明顯問題
- 油性肌膚:皮脂分泌旺盛,容易有出油、毛孔粗大、痘痘問題
- 混合型肌膚:鼻翼兩側毛孔較粗大、T 字部位容易出油、長粉刺,但比乾性肌更不容易產生皺紋
這四種肌膚主要以 T 字部位和臉頰的出油狀況來分別。
如果想要有更詳細的膚況分析資料或是膚質保養建議,推薦使用玩美彩妝最新推出的「美容專員」,此功能能夠透過手機鏡頭進行 AI 肌膚檢測,分析你的膚質、膚色與肌膚年齡,並根據結果提供專屬的 保養與妝容建議。 不論是乾性、油性或混合肌,都能獲得即時的個人化建議,讓你在家就能享受如同專櫃級的肌膚諮詢體驗。
如何選擇適合自己的保養品?
如何知道保養品適不適合自己呢?貴的保養品不一定最好,不同膚質的人適合的保養品也不一定相同。
除了參考根據膚質挑選保養品外,你還可以跟著以下幾個原則調整自己的保養品:
- 依四季改變更換不同保養品。如冬天乾冷須加強保濕、夏天則須注意防曬。
- 使用產品不要太複雜、多樣。化妝水之後的保養品,建議不要超過 3 種,避免造成皮膚負擔。
- 敏感性肌膚要選擇不含香精或添加物的保養產品。如有任何疑慮,可以找皮膚科醫師檢測過敏原。
怎麼改善膚況?
除了調整生活習慣,進行基本臉部保養時,也要記得避免以下錯誤的保養習慣:
1. 避免肌膚過度摩擦
皮膚最外層的角質層約只有 0.02 毫米,非常薄且細膩。日常洗臉、護膚或臉部按摩時,若以強力度揉搓皮膚,反而很容易損傷皮膚,導致皮膚變形。 洗臉時應避免大力搓揉肌膚,洗完臉後用乾淨毛巾或紙巾以「按壓」的方式吸取臉上水分。
2. 避免清潔力過強的臉部清潔產品
紫外線、空氣過於乾燥、用高於體溫的熱水洗臉、使用品清潔力強較強但刺激性較大的洗臉產品,讓皮膚的保護功能變差,容易導致肌膚質地被打亂、角質層保濕功能降低,皮膚進而變得乾燥。
正確的白天、晚上臉部保養步驟是甚麼?
正確的臉部保養步驟,最重要的第一步就是要先清潔!除了可以清潔臉上的汙垢、殘留的化妝品,還可以軟化角質,幫助後續吸收保養品。
並且要切記化妝水後用 3 個以內的保養品即可,避免使用繁複多樣的保養品,反而讓肌膚無法吸收喔。
如果發現原先有效的保養品過一陣子似乎失效呢?那有可能是你陷入肌膚停滯期,可以試著根據時間,改變你的臉部保養步驟!
① 白天臉部保養順序:清潔→化妝水→精華液→乳液/乳霜→防曬 ,早上可以用溫和的洗面產品稍加清潔,記得保養後抹上防曬乳,預防紫外線引起的皮膚老化、皮膚癌症。
② 晚上臉部保養順序:清潔→化妝水→精華液→乳液/乳霜,晚上回家後,應以深層清潔和仔細卸妝,清除一整天臉部髒污,再進行保養。
作者






